您好欢迎访问海安雅斯科石油仪器经营部方网站!!

提高采收率及采油工艺研究设备
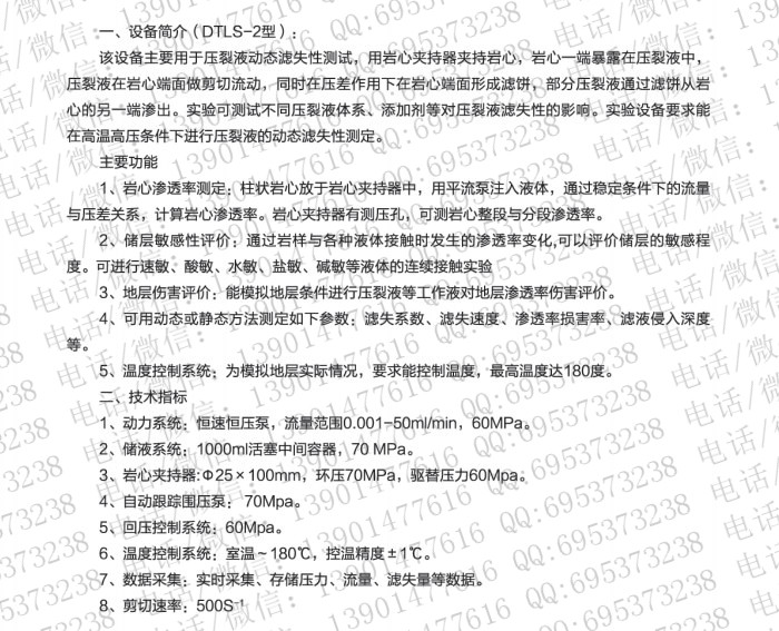
压裂酸化工作液动态滤失仪
 
网站首页                公司简介                产品展示                新闻中心                产品样本                技术参数                生产车间                在线留言                联系我们               
公司:海安雅斯科石油仪器经营部   版权所有
地址:江苏省海安县高新区恒坤路8号   
手机/微信:13901477616 13718599818    QQ:695373238  1624367258   
苏ICP备18021678号